Published: 2025-12-20

BlockMedLedger: Secure Patient Health Records Using Blockchain and IPFS

Sneha Sahare, Aditya Patil, Sanchit Satao, Kaustubh Deotighare, Aditya Salvant, Krishna Salam, Bhupesh Poyam

1-6

DOI: https://doi.org/10.65521/ijacect.v14i3s.1586

Energy Harvesting System from Speed Breaker for Sustainable Power Generation

Mrs. Karishma A. Hadke, Mr. Amit M. Dodke, Mr. Harshal T. Ghatole, Mr. Kunal M. Bende, Ms. Lavanya D. Lande, Mr. Aditya R. Raut, Ms. Vaishnavi P. Bambole, Ms. Pratiksha N. Lasunte

7-12

DOI: https://doi.org/10.65521/ijacect.v14i3s.1587

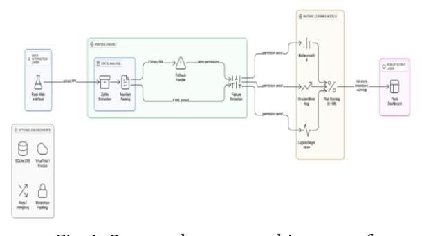
Advanced Risk Analyzer for Android Apps

Shrushti S. Barhate, Vedanti N. Dhage, Tanisha S. Teware, Prof. Neha Zade

13-19

DOI: https://doi.org/10.65521/ijacect.v14i3s.1588

Blockchain and AI-Enabled Pharmaceutical Supply Chain Tracker

Ms. Asma Syed, Prof. Minakshi Ramteke, Ms. Venu Kelzarkar

20-24

DOI: https://doi.org/10.65521/ijacect.v14i3s.1589

Behavior-Based Continuous User Authentication Detection System

Bharat Jambhulkar, Rohit Wankhede, Saurabh Sathawane, Shivam Shende, Manisha Raut

25-33

DOI: https://doi.org/10.65521/ijacect.v14i3s.1590

DyslexiSolve: Mind Map-Based AI Learning Platform for Dyslexic Students

Vaibhavi Lal, Wasudha Paunikar, Dr. Hansaraj Wankhede, Mohit Hatwar, Shruthi Cherkuthotawar

34-37

DOI: https://doi.org/10.65521/ijacect.v14i3s.1591

PolySub : AI-Powered Multilingual Subtitle and Dubbing with GenAI

Varad Joshi, Astha Asati, Taufique Sana, Siddharth Gajbhiye, Dr. Hansaraj Wankhede

38-42

DOI: https://doi.org/10.65521/ijacect.v14i3s.1592

AI-Powered Career Navigator Smart Roadmaps and Alumni Networking

Adarsh Kumar Singh, Prof. Swati Tiwari, Manas Tiwari, Manish Kothari, Atharv Kemaye, Prof. Swati Shamkuwar, Prof. Priti Kakde

43-47

DOI: https://doi.org/10.65521/ijacect.v14i3s.1593

Secure and Assistive UPI Transaction System for Visually Impaired People

Jagdish Pimple, Aditi Dhawad, Mitesh Thummar, Nishant Wailkar, Khushi Bakde, Nihal Akhare , Anushka Pannase

48-52

DOI: https://doi.org/10.65521/ijacect.v14i3s.1594

Smart Portable Ventilator with IOT Connectivity and DC Charging Support

Mr. Subodh M. Gajbhiye, Mr. Amit M. Dodke, Mr. Harshal T. Ghatole, Mr. Mohit M. Gajbhiye, Ms. Purva R. Shinde, Ms. Rutuja M. Majarkhede, Ms. Yakshita M. Selukar

53-59

DOI: https://doi.org/10.65521/ijacect.v14i3s.1595

Proposed Model to Identify Drug Trafficking on Social Media

Tanvika B. Padole, Hridaya S. Thangan, Arya R. Chahankar, Bhumika K. Soor, Nitiket G. Karmore, Prof. Sachin Janbandhu

60-65

DOI: https://doi.org/10.65521/ijacect.v14i3s.1596

Integrated Solar-Powered Smart Aeration and Waste Management System for Sustainable Pond Ecosystem

Harshal T. Ghatole, Amit M. Dodke, Anushri A. Nagrale, Akanksha M. Patil, Bhuneshwari N. Tirpude, Anjali U. Dolaskar

66-71

DOI: https://doi.org/10.65521/ijacect.v14i3s.1597

CogniLock : Bridging Cognitive Threat Insights and AI Sentinel Defence

Prof. Bhakti Thakre, Mahek Sheikh, Rutuj Charde, Akansha Bhajipale

72-78

DOI: https://doi.org/10.65521/ijacect.v14i3s.1600
DOI: https://doi.org/10.65521/ijacect.v14i3s.1601
DOI: https://doi.org/10.65521/ijacect.v14i3s.1602

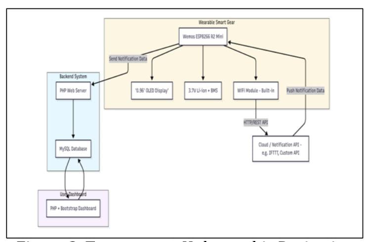
Design and Implementation of Wearable IoT Smart Gear for Real-Time Notification Display

Shruti Ingle, Palak Dhawale, Prof. Rohan Vaidya, Tanushree Mudholkar

94-98

DOI: https://doi.org/10.65521/ijacect.v14i3s.1603

Towards Forgettable AI

Swarwel Dorle, Aditya karanjekar, Yash Khawse, Anand Uke, Yash Wadbude, Dr.Archana Dehankar

99-105

DOI: https://doi.org/10.65521/ijacect.v14i3s.1604
DOI: https://doi.org/10.65521/ijacect.v14i3s.1605

LINZO: An AI-Powered Multilingual Communication System for Professional Meetings.

Sanjay Kalamdhad, T. V. Vishalkirthik Thirukkonda, Mayuri Anandikar, Vaibhav Parkhi, Sarang Kadukar

114-119

DOI: https://doi.org/10.65521/ijacect.v14i3s.1606
DOI: https://doi.org/10.65521/ijacect.v14i3s.1607

InterviewExceler.AI: An AI-Powered Platform For Mock Interviews, CV Analysis, and Real Time Behavioural Feedback

Humesh Deshmukh, Srushti Soitkar, Pranoti Mane, Shrish Deshmukh, Aisha Agrwal

129-135

DOI: https://doi.org/10.65521/ijacect.v14i3s.1608

Real-Time Fall Detection Using MLP, OpenCV, and IoT Integration: Development of the FallNex Smart Application

Aastha Choudhari, Diya Chilmulwar, Dr. Pallavi Wankhede, Saurabh Wankhede, Dishant Kewat

136-140

DOI: https://doi.org/10.65521/ijacect.v14i3s.1609

Emotionally Intelligent AI Companion for Enhancing Human-AI Interaction through Text and Voice Based On Sentiment Analysis

Trupti Udawant, Tushar Aneyrao, Yasha Ambulkar, Anshika Bondre, Shravani Nandanwar

141-146

DOI: https://doi.org/10.65521/ijacect.v14i3s.1610

AI-Driven Secure Hybrid MANET for Tactical Communication in Infrastructure-Free Zones

Prof. Sandhya D. Patil, Poonam G. Walale, Riya D. Dodke, Eshali P. Wasnik

147-151

DOI: https://doi.org/10.65521/ijacect.v14i3s.1611

Review on Development of a Smart Electric Pole with Integrated Security and Communication

Mr. Manoj B. Maurya, Bhagyashree Khawashi, Aastha Wankhade, Rowban Raeney, Sayali Borkar, Ayush Bhujbatkar

152-158

DOI: https://doi.org/10.65521/ijacect.v14i3s.1614

CareTrek: An AI-Assisted Multilingual Navigation and Safety System for Elderly Users

Rushikesh Shete, Anagha Bhure, Aditi Lanjewar, Sharyu Mate, Bhushan Mahant

159-163

DOI: https://doi.org/10.65521/ijacect.v14i3s.1615

Design and Implementation of a Fleet Management System Using Blockchain

Divya Shivankar, Drishti Ambastha, Leena Waghmare, Srushti Padole, Akanksha Munde, Dr. Amit Thakare

164-170

DOI: https://doi.org/10.65521/ijacect.v14i3s.1616

Real-Time AI/ML-Based Phishing Detection and Prevention System

Neha Yogesh Nagdeve, Gauri V. Naktode, Rajat Rokade, Kartiket kamdi

171-176

DOI: https://doi.org/10.65521/ijacect.v14i3s.1617

LifeMap: AI-Powered Visual Roadmap Builder for Career Goals

Prathmesh Mankar, Siddhesh Thakre, Sparsh Kohade, Rushikesh Shete, Ravi Neware

177-183

DOI: https://doi.org/10.65521/ijacect.v14i3s.1618

SickleCare+: An AI-Powered Blood Report Analysis System for Sickle Cell Disease Management

Praveen Sen, Aastha Nagrare, Ayush Moon, Ajinkya Sahastrabuddhe

184-191

DOI: https://doi.org/10.65521/ijacect.v14i3s.1619

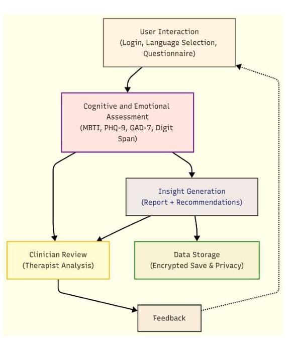
Psybridge: AI-Augmented Mental Health Assessments for Personalized Therapy

Aayushi Jayant Asole, Dr. Sunil M. Wanjari, Dr. Manish Thakre , Sharwari Raut, Pratiksha Parate, Vaibhavi Balbudhe

192-196

DOI: https://doi.org/10.65521/ijacect.v14i3s.1620

AI-Based Career Guidance System

Minakshee Chandankhede, Shreyash Meshram, Sneha Sayam, Yadynesha Wankhede, Prapti Jadhao, Saloni Jaiswal

197-201

DOI: https://doi.org/10.65521/ijacect.v14i3s.1621

Zeniva: Holistic AI Wellness System for Personalized Family-Centric Healthcare

Suraj Borkute, Pratham Wankhade , Pranav Ladole, Jayesh Fating, Anup Gade, Abhay Rewatkar

202-212

DOI: https://doi.org/10.65521/ijacect.v14i3s.1622

RetinAI-DR Fusion: Dual Deep Learning Framework for Diabetic Retinopathy Detection

Jayant Rohankar, Sanika Jagtap, Chhakuli Nimje, Pranay Padole

213-219

DOI: https://doi.org/10.65521/ijacect.v14i3s.1623

Pharmaguard: AI-Driven Prediction of Drug-Drug Interactions and Side Effects using LLMs

Snehal Awachat , Pranali Mule, Shreya Takmale, Trupti Ghate, Shravani Bhuskat

220-227

DOI: https://doi.org/10.65521/ijacect.v14i3s.1624

Smartclass: Transforming Learning through IoT

Dr . Priti Golar, Sujal Ghagare, Ayush Bhange, Devansh Ghode, Naman Ransingh

228-234

DOI: https://doi.org/10.65521/ijacect.v14i3s.1625

AI-Powered Assistive Navigation Systems for the Visually Impaired

Manoj Bramhe, Paritosh Magare, Mayur Aglawe, Sayali Bamanpalliwar, Elasha Deoghare

234-242

DOI: https://doi.org/10.65521/ijacect.v14i3s.1626

Flood AI: Data-Driven Prediction with C4.5 Decision Trees

Nilesh Dhannaseth, Khushi Manjare, Kshitij Deshpande, Shruti Chimote

243-249

DOI: https://doi.org/10.65521/ijacect.v14i3s.1627

Claire.Ai - Hybrid NLP-Based Clause Recognition and Authentication System for insurance Policy Document Retrieval

Parth Upadhye, Sunil Wanjari, Nakul Armarkar, Khushi Choudhari, Gouri Biswas

250-256

DOI: https://doi.org/10.65521/ijacect.v14i3s.1628

Blockchain-based Academic Certificate Fraud Detection: A Comparative Review and Combined Framework

Priti Golar, Tanushri Kalaskar, Jennifer Joseph, Mayuri Atkar, Sakshi Bute

257-262

DOI: https://doi.org/10.65521/ijacect.v14i3s.1629

CardioLung: AI-Driven Heart and Lung Analysis

Prof. Priya Khobragade, Tanay Bhadade, Jelson Joseph, Paras Bhendarkar, Aniket Thombare

263-271

DOI: https://doi.org/10.65521/ijacect.v14i3s.1630

Enhanced AI-Based Image and Video Retrieval System Using CLIP and Hybrid Semantic Indexing

Anuja Bele, Ryan Lawrence, Darshan Butle, Dr. Kapil Gupta, Himanshu Hiwanj

272-278

DOI: https://doi.org/10.65521/ijacect.v14i3s.1631

Intelligent Waste Management System using Internet of Things (IoT)

S. Banode, B. Gourkar, H. Dhanfole, T. Lonare, S. Neware, Y. Mathurlar

279-287

DOI: https://doi.org/10.65521/ijacect.v14i3s.1632

Smart Air Quality Forecasting and Health Advisory using Machine Learning and IOT

Aditya Wanjari, Sumit Bhute, Ritik Paunikar, Prof. Kalyani Satone

288-295

DOI: https://doi.org/10.65521/ijacect.v14i3s.1633

IOT and ML Based Multitasking Drone System for Solar Panel Fault Detection

Ayushree Adbe, Harshu Chaple, Kartik Game, Nishigandha Guaro, Aryan Tarte, Dr. Nitin Dhote

296-301

DOI: https://doi.org/10.65521/ijacect.v14i3s.1634

GENWEB : An AI-Powered Platform For Intuitive Prompt-To-Website Generation

Aliasgar S. Kagajwala, Tanvi Wagde, Ruchika Kambe, Pracheta Lokhande, Prof. Pooja Wagh

302-309

DOI: https://doi.org/10.65521/ijacect.v14i3s.1635
DOI: https://doi.org/10.65521/ijacect.v14i3s.1636

Deep Learning Algorithm for Early Pancreatic Cancer Diagnosis

Mr. Rahul Dhuture, Dr. Salim Chavan, Dr. Amol Pardhi

320-327

DOI: https://doi.org/10.65521/ijacect.v14i3s.1637
DOI: https://doi.org/10.65521/ijacect.v14i3s.1638
DOI: https://doi.org/10.65521/ijacect.v14i3s.1639

AI-Driven Real-Time Sign Language Recognition System

Dr. Reema Roychaudhary, Mrudul Dehankar, Roshan Tigga, Pranjal Kothekar, Nainesh Zod

340-346

DOI: https://doi.org/10.65521/ijacect.v14i3s.1640

Early Alzheimer’s Screening with Affordable ML Approach

Jayartha Sengupta, Sarthak Sonawane, Mr. Gaurav Malode, Suraj Nakhale, Arya Itkarkar, Ms. Priti Yampe

347-352

DOI: https://doi.org/10.65521/ijacect.v14i3s.1641

A review of AI usage in Indian Start-ups

Akanksha Kulkarni, Dr. Ljiljana Kukec

353-356

DOI: https://doi.org/10.65521/ijacect.v14i3s.1642
DOI: https://doi.org/10.65521/ijacect.v14i3s.1643

A Systematic Review of Facial Expression Recognition (FER)

Barkha Sheikh, Dr. Pragati Patil, Ashwini Mahajan

367-373

DOI: https://doi.org/10.65521/ijacect.v14i3s.1644

AuraSnap: A Hybrid Model for Face-Based Photo Sorting and Organization

Joyce M. Dsouza , Parth Mhatre, Pinak Meher, Niharika Raut, Seon D’silva

374-382

DOI: https://doi.org/10.65521/ijacect.v14i3s.1645
DOI: https://doi.org/10.65521/ijacect.v14i3s.1646
DOI: https://doi.org/10.65521/ijacect.v14i3s.1647