Published: 2025-12-20

Efficient File Distribution Using Adaptive Chunking and Gossip-Based Node Discovery in DisktroByte

Mr. Ravindra Kale, Mr. Aditya Charde, Mr. Jayawant Adhau, Mr. Afnan Siddiqui, Mr. Angad Sonare

1-7

A Review on Recent Advancements in Scoliosis Detection System

Devanshu Ekhar, Sidhant Lohkar, Jeena Joseph, Saveri Dongre, Dr. Yogesh Golar

8-11

Analysis of Chest Radiographs Using Deep Learning: A Multi-Model Approach for Detection of Thoracic Abnormalities

Dr. Anand Hatgaonkar, Abhijeet Pakhidde, Dr. Supriya Thombre, Vaibhavi Balpande, Jayesh Kamble, Ishika Gorle

12-19

Proactive Ransomware Early Warning System

Tanvika B. Padole, Hridaya S. Thangan, Arya R. Chahankar, Bhumika K. Soor, Nitiket G. Karmore, Prof.Sachin Janbandhu

20-24

AAROS (Aegis Active Response Operating System)

Dr. Heena Farheen Ansari; Aayushi Salbarde; Ayush Benny, Rohit Nandanwar, Onkar Sinha, Shruti Bhande

25-30

Survey of Real Time Drowsiness Detection Systems

Prof. Puneshkumar U. Tembhare, Ms. Surbhi J. Budekar, Ms. Yashika A. Chhatre, Ms. Aachal L. Ghivtonde, Ms. Chinkita L. Patle, Ms. Ruchita M. Nandurkar

31-37

Safe Start

Dr. Sanket Kasturiwala, Kartik Vasake, Rutuja Ambildhuke, Kartik Raut, Pari Borkar, Sudhanshu Sawalkar

38-42

CallShield - Real Time Fraud Call & OTP Scam Detection App

Ms. Divya Choudhari, Ms. Sushmita Kannam, Ms. Tanishka Deshmukh, Ms. Devyani Lanjewar, Ms. Divya Katkurwar

43-47

Helpdesk Chatbot: Technology and Human-Centred Design

Dr. Priti Golar, Dr. Shubhangi Chaware, Priyanshu Raut, Parikshit Thakre, Sujal Kamble, Yash Lende, Kajal Khangan

48-54

Real-Time Detection of USB Rubber Ducky Attacks Using Behavioral Keystroke Analysis

Vaishnavi Vijay Ankatwar, Aditya Rajesh Umathe, Shounak Manish Gan, Ashutosh Prasad Dixit, Neha Jitesh Zade

55-60

Integrated Microwave Radar and Camera for Object Identification

Vishal Jaiswal, Vaibhavi Mahajan, Jayant Bhoyar, Vaibhavi Thote, Shweta Singh, Vaishali Jogi, Yashshree Khedkar

61-66

Digital Storytelling and Audio Summaries: A Hybrid Approach to Inclusive Education

Jagdish Pimple, Ansh Nandeshwar , Aayushi Hedau, Sanskruti Tatewar , Astha Padgelwar

67-72

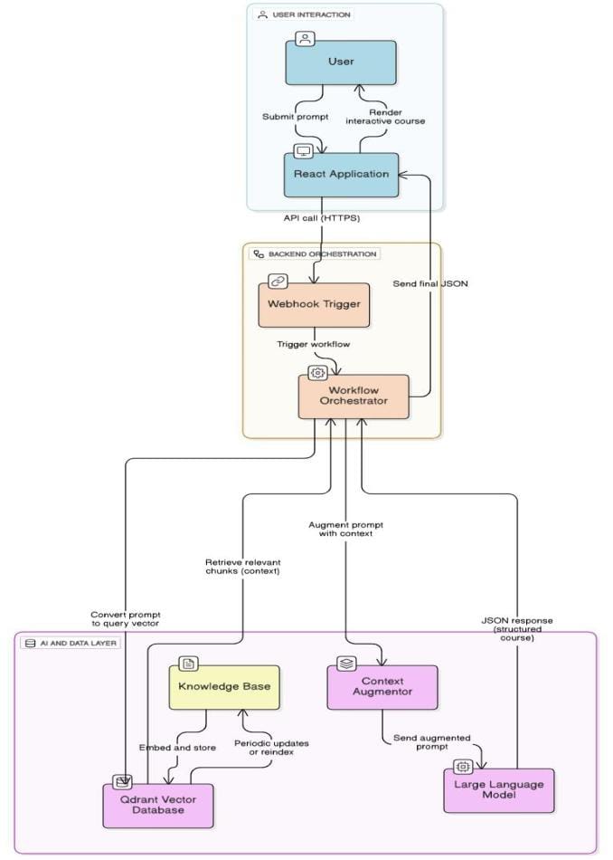
An Automated Retrieval-Augmented Generation Framework for Course Generation

Pradnya Moon, Shubham Peshane, Omm Sawant, Soukhyad Pohane, Pratham Nimje

73-81

NestEasy-Redefining Student Living with Intelligent Accomodation Matching

Ms. Roshni Wasnik, Sayma Alishah, Yash Mahadik, Sahil Dhamecha, Vaibhav Dhone, Laishika Wadhwani

82-89

A Review of Retrieval-Augmented Generation for University-Specific Chatbot Systems

Syed Irfan Ali, Hasan Laheri, Sanchit Bhajikhaye, M. Huzaifa Ansari, M. Huzaif Ansari, M. Bilal Khan

95-100

Design and Development of a Web-Based Solution for Automated Solar Installation Compliance Documentation

Shankar Gadhve, Shantanu Pise, Vaishnavi Butle, Sarthak Khadse, Nirjal Pikalmunde

101-106

Bridging Ancient Ayurveda with Modern Sensor Technology: Comprehensive Review

Chaitanya Kolate, Yash Siddhabhatti, Sanved Kabade, Bhumika Patrikar, Prof. Vaibhav Deshpande

107-117

CityServe: Online Grievance Redressal System for Municipal Services

Atharva Amol Raut , Srushti Ravindra Paradkar, Anagha Ganesh Ghangare, Tanvi Ganvir

118-124

MentorDeskk: Intelligent E-Learning with Advanced Faculty Tools

Prof. Dr. Praveen Sen, Miss Rucha Ladnapurkar, Miss Sanjana Kawale, Joel George, Kaustubh Katre

125-132

Implementation of SOC using SIEM

Ansh Gadhia, Vidyan Tidke, Parth Bomanwar, Prof. Bhakti Thakre, Rashi Karnewar

133-140

CampusCravings: A Scalable Full-Stack Framework for Automating Institutional Canteens

Kashish Patil, Deep Tembhare, Sanket Joshi, Abhishek Wanjari, Prathamesh Thakare

152-158

Overcoming Unimodal Challenges: A Survey of Multi-Modal Fusion for Mobile Interfaces

Harsh Wanjari, Danish Ayub Gaus, Uday Bhoyar, Dr. Komal K. Gehani, Sumit Prasad

159-165

Frictionless Attendance System Using BLE

Harshwardhan K. Vishwakarma, Kartik Jane, Ayyan Shaikh, Prajwal Daulat Bawanthare, Ayush Moon, Mrs. Mrudula M. Gudadhe

166-170

Structured Peer-to-Peer Skill Development with Faculty Oversight

Dr. Shubhangi Chaware, Bhavesh Bawankule, Aastha Kadu, Vedant Katore, Aayush Mahant

171-177

Enhancing Student Success through Adaptive Learning Paths and Intelligent Resource Recommendations: A Review

Manoj Bramhe, Jagdish Pimple, Sakshay Nagrale, Abhishrut Rokade, Gunjan Tupte, Dhanshree Kawalkar

178-185

Image Based Breed Recognition for Cattle and Buffaloes of India

Ishan Pote, Bhagyashree Hambarde, Sharvari Muley, Shruti Nair, Krutika Naphade, Ashish Dandekar

186-192

From Transistors to Quantum Dots: A Comparative Study of CMOS and QCA Paradigms Technologies

Dr. Vrushali G. Nasre, Shubhroto. M. Amgaonkar , Rohit Itware, Harshal Vaidya, Priyanshu Bhagat

204-214

Compressive Strength behaviour of Recycled Aggregate Concrete

Tanay Wath, Parag Sheorey, Kartik Pohane, Akshanda Dandare, Akshad Dhengre, Prashant Meshram, Yogesh Lanjewar

215-222

Neural Style Transfer

Priyanshu Bilwane, Ranu Nanhe, Rohit Wachnekar, Sahil Rajankar, Pinky Gangwani

223-229

Towards Greener Logistics: AI-Driven Carbon Footprint Optimization for Smart Cities

Prof. Sanket Joshi, Indrajit R. Kshirsagar, Prof. Dr. Praveen Sen, Prof. Atish Gour, Prof. Dr. Ashish Dandekar

244-254