Advanced Solar Panel Cleaning Robot with IoT-Based Automation

Main Article Content

Mrunali Gajbhiye
Yash Adhale
Pratik Meshram
Priti Kakde
Anurag Sahu

Abstract

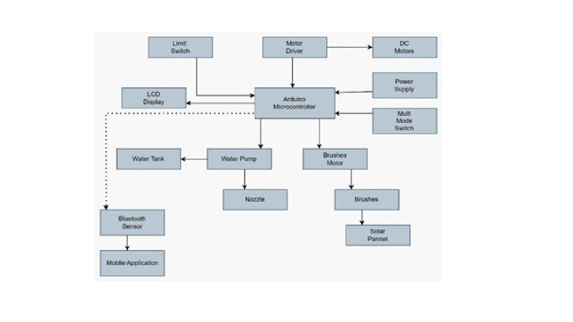
Solar energy, which is one of the renewable energy sources, has an important role in meeting the increasing electrical energy demand of our globe. In recent years, many countries have established their energy policies based on solar energy, and researchers have been working on solar panel efficiency, maximum energy extraction from the sun, control and power electronics. The energy extracting from the sun is converted into electrical energy via solar panels. To extract continuously maximum energy level from the sun reduces installation costs and makes it easier to meet the demanded peak electrical power. Physical conditions such as muddy rain, snow and dusting place between the solar panel and the sun. This situation results the reduced electrical power extraction level which can be technically produced with clean solar panel surface. Therefore, it is also very important to keep the solar panels clean as well as the maximum power point tracking devices. In this study, a solar panel cleaning robot (SPCR) has been designed and tested in real time. The designed dual-motor and crawler robot moves horizontally and the cleaning brush runs on the vertical axis. In addition, the length of the solar panel array can be detected by position switches to keep the SPCR in desired working area.

Article Details

How to Cite
Gajbhiye, M., Adhale, Y., Meshram, P., Kakde, P., & Sahu, A. (2025). Advanced Solar Panel Cleaning Robot with IoT-Based Automation. International Journal on Advanced Computer Engineering and Communication Technology, 14(1), 180–184. Retrieved from https://journals.mriindia.com/index.php/ijacect/article/view/368
Section
Articles

Similar Articles

1 2 3 4 5 6 7 8 9 10 > >> 

You may also start an advanced similarity search for this article.