IoT Based Advance Solar Panel Cleaner Robot with Self Cleaning Timing & Schedule Mode

Main Article Content

Mangesh Thakur
Yash Adhale
Pratik Meshram
Priti Kakde
Anurag Sahu

Abstract

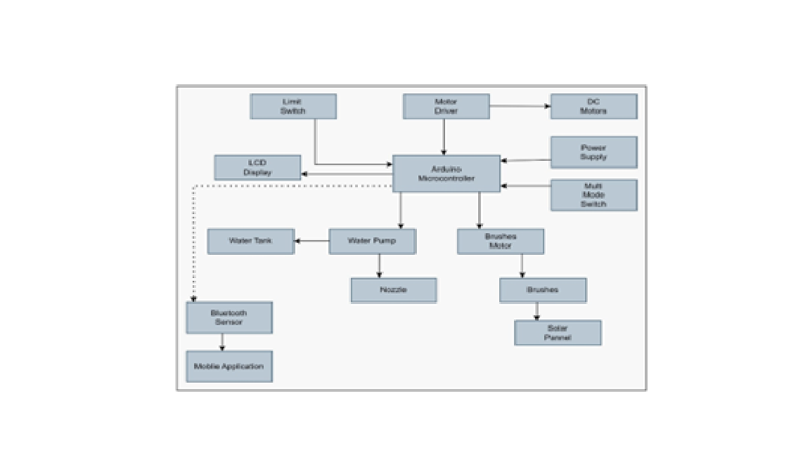
The efficiency of photovoltaic (PV) panels has become a crucial topic as solar energy adoption rises. The buildup of dust, grit, and debris on solar panels is a significant problem that can reduce their effectiveness by as much as 30%. An IoT-based sophisticated solar panel cleaner robot with self-cleaning scheduling and timing features is presented in this research. Utilising Internet of Things (IoT) technology, the system automates and optimises the cleaning process by combining sensors, actuators, and cloud-based control. A review of the literature emphasises the benefits of automation while highlighting a variety of cleaning methods, including as mechanical, water-based, and electrostatic approaches. Adaptive scheduling is frequently absent from current systems, which results in ineffective cleaning cycles. The proposed model employs real-time monitoring and machine learning-based scheduling algorithms to determine optimal cleaning intervals, minimizing water and energy consumption. Experimental results demonstrate improved energy yield and cost-effectiveness compared to conventional manual or semi-automatic cleaning systems. This research contributes to the field of smart solar maintenance, ensuring enhanced sustainability and operational efficiency.

Article Details

How to Cite
Thakur, M., Adhale, Y., Meshram, P., Kakde, P., & Sahu , A. (2025). IoT Based Advance Solar Panel Cleaner Robot with Self Cleaning Timing & Schedule Mode. International Journal on Advanced Computer Engineering and Communication Technology, 14(1), 176–179. Retrieved from https://journals.mriindia.com/index.php/ijacect/article/view/367
Section
Articles

Similar Articles

1 2 3 4 5 6 7 8 9 > >> 

You may also start an advanced similarity search for this article.