Design and Development of a Machine Learning-Based Decision Support System for Water Quality Prediction in Aquaponic Farming

Main Article Content

Pavan Yadav
Shubham Upadhyay
Rishi Singh
Priyansh Sharma
Utkarsha Patil
Manasi churi
Manali parate

Abstract

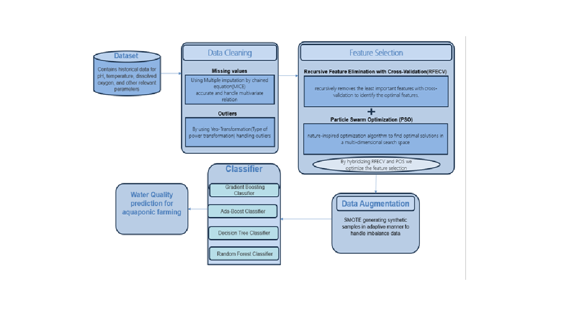
Aquaponic farming is one of the growing farming practices in India that combines aquaculture (raising fish) and hydroponics (growing plants without soil) in a well balanced environment where water quality plays an important role. Our designed system develops a water quality prediction system for aquaponic farming. The prediction is based on key water parameters such as pH ,temperature, dissolve oxygen (DO),ammonia, nitrite (NO2) and nitrate (NO3).The existing system are either laboratory based or user has do manual methods to assists the water quality for aquaponic farming. Our designed system collects data from various sources, after that missing value and outlier of data is handled. Next features is selected through Recursive feature elimination (RFE) method and unwanted features are removed. To handle the imbalance data problem we proposed the Synthetic Minority Oversampling Technique (SMOTE).Finally, the system employs multi-model classification. Our designed system utilizes the four classifiers namely AdaBoost, Decision Tree, Gradient Boost and Random forest. On the basis of these classifiers water quality prediction results are generated which is based on the voting principle. Our designed system aims to improve the classification accuracy up to 90% when compared to existing methods. Our designed system represents a significant advancement in the field of aquaponic farming that offers efficient solutions for water quality prediction. The system increases productivity and sustainability, which supports both small and large scale aquaponic farmers.

Article Details

How to Cite
Yadav, P., Upadhyay, S., Singh, R., Sharma, P., Patil, U., churi, M., & parate, M. (2025). Design and Development of a Machine Learning-Based Decision Support System for Water Quality Prediction in Aquaponic Farming. International Journal on Advanced Computer Engineering and Communication Technology, 14(1), 130–135. Retrieved from https://journals.mriindia.com/index.php/ijacect/article/view/333
Section
Articles

Similar Articles

1 2 3 4 5 6 7 8 9 > >> 

You may also start an advanced similarity search for this article.