Smart Geo-Tracking for Advanced Jammer Solution

Main Article Content

Mangesh Thakur
Mrunali Gajabhiye
Roshani Rathod
Mansi Nakhate
Nikita Dekate

Abstract

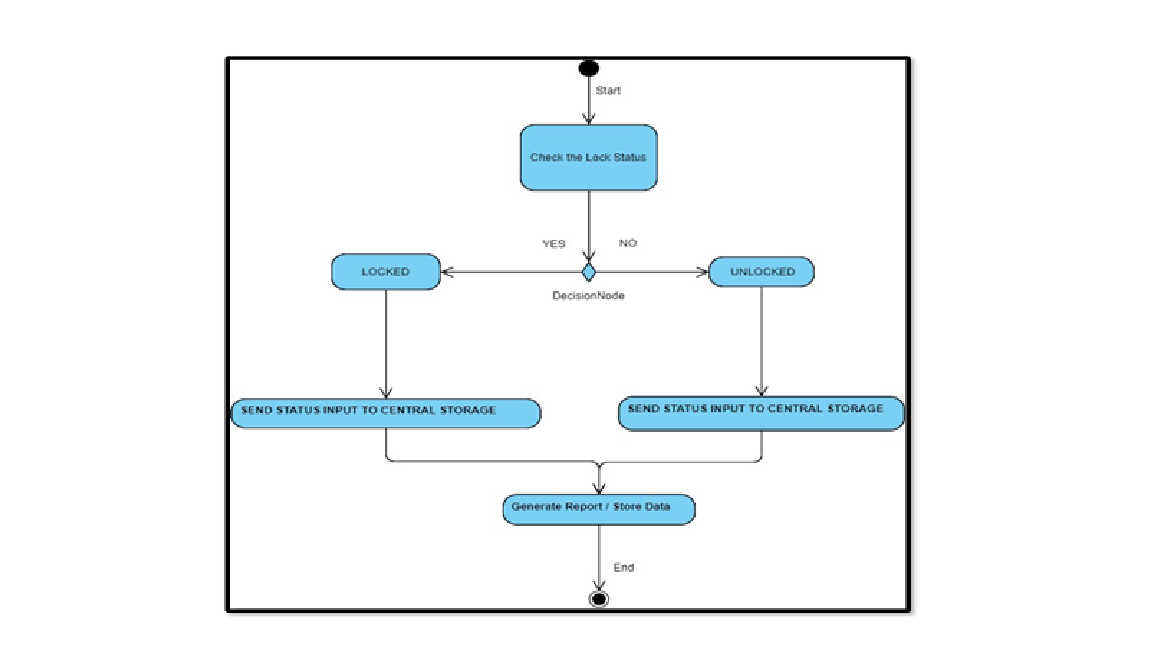
Efficient transportation and logistics management help reduce costs by providing real-time updates on the precise location of vehicles such as buses and trucks. The Anti-Theft Wheel Lock Tracking System serves as an effective tool for preventing unauthorized vehicle encroachment in restricted parking areas. Designed with the goal of developing a GPS-based anti-theft wheel lock activity tracker, this system can assist in identifying vehicles parked in no-parking zones while streamlining the process of revenue collection.This innovative system plays a crucial role in monitoring rule-violating vehicles. It features a wheel lock mechanism, specifically designed to facilitate inspections of illegally parked vehicles. The integrated hardware is strategically installed within the wheel lock, enabling it to function based on its locked or unlocked state. This hardware includes a GPS module that is linked to a central server, operating discreetly to transmit location data either continuously or upon system activation to a monitoring unit.Once the wheel lock is applied to a vehicle, the system records its location data and transmits GPS coordinates to a designated server, ensuring that traffic authorities remain informed about the vehicle’s status. Additionally, tracking the locked and unlocked states  of the wheel lock provides insights into the frequency of its usage, the duration for which it remains engaged, and the corresponding location.

Article Details

How to Cite
Thakur , M., Gajabhiye, M., Rathod, R., Nakhate, M., & Dekate, N. (2025). Smart Geo-Tracking for Advanced Jammer Solution. International Journal on Advanced Computer Engineering and Communication Technology, 14(1), 185–190. Retrieved from https://journals.mriindia.com/index.php/ijacect/article/view/369
Section
Articles

Similar Articles

1 2 3 4 5 6 7 > >> 

You may also start an advanced similarity search for this article.