Comprehensive Real Time Fraud Detection Pipeline for Banking Using Behavioral Analytics and Adaptive Learning

Main Article Content

Mr. Vijay Yadav
Mr. Manish Zalawadia
Mr. Pratik Gurav

Abstract

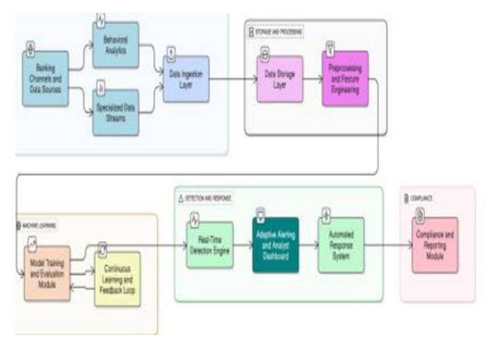
Fraud detection in banking transactions has become an increasingly critical task as financial institutions face sophisticated and evolving fraudulent schemes. While traditional fraud detection systems primarily depend on transactional data and incorporating user profile information provides a more comprehensive approach for identifying unusual and potentially fraudulent behavior. This research investigates the application of machine learning techniques that integrate user profile attributes alongside transactional data to improve the accuracy and effectiveness of fraud detection in banking. The study leverages detailed user profile information including demographic data and historical transaction patterns; account usage behavior and device metadata combined with transaction specific features to construct enriched datasets for model training and validation. Machine learning algorithms such as gradient boosting machines, random forests, deep neural networks, and unsupervised anomaly detection methods are employed to capture complex relational patterns between user behavior and transaction characteristics. By constructing comprehensive user profiles based on historical transaction behaviors.

Article Details

How to Cite
Yadav, M. V., Zalawadia, M. M., & Gurav, M. P. (2025). Comprehensive Real Time Fraud Detection Pipeline for Banking Using Behavioral Analytics and Adaptive Learning. International Journal on Advanced Computer Engineering and Communication Technology, 14(2), 18–25. https://doi.org/10.65521/ijacect.v14i2.961
Section
Articles

Similar Articles

1 2 3 4 5 6 7 8 9 10 > >> 

You may also start an advanced similarity search for this article.